-
Posts
18 -
Joined
-
Last visited
About TheF18Lover

Recent Profile Visitors
964 profile views
TheF18Lover's Achievements
-
echo11 started following TheF18Lover
-
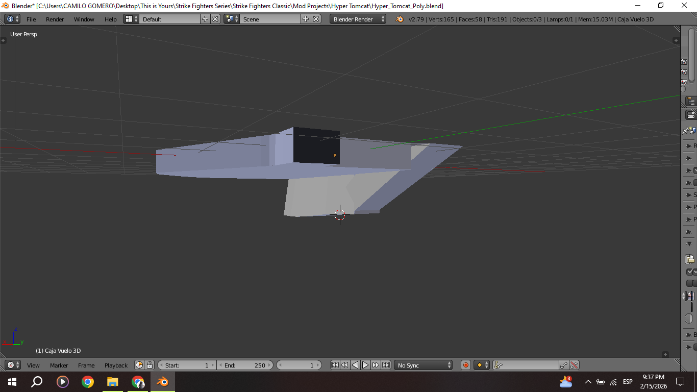
Someone is cooking something!! (Hyper Tomcat Low-Poly)
TheF18Lover replied to TheF18Lover's topic in General Discussion
He´s almost Done! I finished with the main body and wings, elevators and that kind stuff. I Have a problem. (with indian accent) its about the control surfaces, could someone teach me how to make certain animations? [also forgot the landing gear that will be next] -
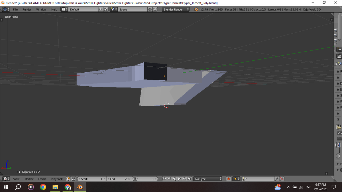
Someone is cooking something!! (Hyper Tomcat Low-Poly)
TheF18Lover replied to TheF18Lover's topic in General Discussion
Update!: Almost finished with the full frame, the only remaining are the Wings, moving surfaces and new attack borders Look foward for more updates the next week! (I know i will finish it tomorrow lmao) POLYGONAL WEAPONS NOT INCLUIDED (i think) -
Hello boys! I´ve working on this model for a few days ago, Sorry for beign under a rock for a long time. (Im good, how are you?) About the model: "Newbie" So i decided to inspire the model from a simple planes aircraft Its intended to be a Low-Poly without many details and soft borders. What do you think about this style? Dont have a good night. Have the best night. You can do it!
-
Understood! Good night!
-
I got more interested on this "What if" so I made a conceptual art for what i call the: F-14 Hyper Tomcat The hud looks a bit weird so it may be removed if this is further developed. I think TMF may be a little too "dead" but we can always dream and make it real with some help.
-
Hey!, good night. Im curious for something that i have discovered. The AIM-152 AAAM - - - Or the Next generation Phoenix. This was supposed to replace the Aim-54 as the main LR-AAM of the F-14 Tomcat but as everyone knows. The program was cancelled after the Soviet Union colapsed, the goverment noticed than the phoenix was enough since the treath that this missile was designed to counter was not longer there, this was another door closed to the Tomcat. The ST-21 was an conceptual design for the tomcat, it was abandoned when the goverment concluded that the F-14 was more time in manteinance than flying. If someone is on his way, you are the reason why the world can smile.
-
View File Universal Pack | MEME EDITION Hello there! Yes, memes. IM WARNING YOU All of you know the way, copy everything and wait until you THIS MOD CONTAINS SOUNDS THAT get injured by laughing 2 seconds. MAY WILL BE OFENSIVE TO SOME PEOPLE LOUD NOISES, SCREAMERS AND MANY FARTS Submitter TheF18Lover Submitted 01/05/2026 Category In Game Sounds
-
-
Hello there! since i have something that i cant explain clearly, I look in the A-4 files and saw the AR variant or just Fightinghawk, and i think about a rework/ remake, something like that. Is it possible?
-
View File Universal Pack SF2 This is a Universal Sound Pack for Strike Fighters 2 Only ---------------------------------------------------------------------------------------------------------------------- You may want a mod that modifies the sound files in the game for a more inmersive experience, You found the correct mod! //---INSTRUCTIONS---//-------------------------------------------------- Unzip, copy and paste the main files, READ AND COPY CAREFULY //---INCLUIDES---//------------------------------------------------------- Sounds ------------------------------ RWR Sounds for inmersive experience Missile sounds for better experience Gun sounds for better accuracy F-18F Hornet skins like: ------------------------------ VFA-103 Repaint Nu-7 Hammer Down Xi-8 Last to fall Sigma-9 Valkyries Other skins //---SPECIAL THANKS TO---------------------------------------------------- 3W team for making this game possible EricJ for creating the main mod and files used. Everyone who reached this point of scroll. SimonMiller416 for giving me permission for using a part of his work Submitter TheF18Lover Submitted 11/03/2025 Category In Game Sounds
-
Version 0.95B
112 downloads
This is a Universal Sound Pack for Strike Fighters 2 Only ---------------------------------------------------------------------------------------------------------------------- You may want a mod that modifies the sound files in the game for a more inmersive experience, You found the correct mod! //---INSTRUCTIONS---//-------------------------------------------------- Unzip, copy and paste the main files, READ AND COPY CAREFULY //---INCLUIDES---//------------------------------------------------------- Menu Screens----------------------------------------- Tired of looking at the same image? Try replacing the menu images in the optional files! Sounds ------------------------------ RWR Sounds for inmersive experience Missile sounds for better experience Gun sounds for better accuracy F-18F Hornet skins like: ------------------------------ VFA-103 Repaint Nu-7 Hammer Down Xi-8 Last to fall Sigma-9 Valkyries Other skins //---SPECIAL THANKS TO---------------------------------------------------- 3W team for making this game possible EricJ for creating the main mod and files used. Everyone who reached this point of scroll. SimonMiller416 for giving me permission for using a part of his work -
TheF18Lover started following Flanker562
-
Downloading from CombatACE - Read This
TheF18Lover replied to Erik's topic in Download Subscriptions
Thanks Mr Erik, its working like new! -
Downloading from CombatACE - Read This
TheF18Lover replied to Erik's topic in Download Subscriptions
I think it should work, but after a few days maybe i just have to be patient Also, hope Mr EriK is having a good rest. -
Downloading from CombatACE - Read This
TheF18Lover replied to Erik's topic in Download Subscriptions
Me too, I tried the method Mr. Erik suggested, but I didn’t get promoted to Airman Basic after a few minutes. I really hope those guys messing with the membership stop doing that -
TheF18Lover changed their profile photo
-
Hello gentlement, If posible about...
TheF18Lover replied to TheF18Lover's topic in General Discussion
My apologies, I forgot to specify that my request was intended for the Strike Fighters 2 Series section.
